AI 领域的技术迭代总是快得让人目不暇接,而就在前几日,DeepSeek V3 又悄悄迎来了一次重量级的“小”升级——DeepSeek-V3-0324!这次更新虽然没有大张旗鼓地宣传,但它的表现却让不少用户直呼“惊艳”,甚至有人评价其代码能力已经极度接近Claude 3.7 Sonnet。
更快、更流畅的推理体验
此次升级后的 DeepSeek-V3-0324 在推理任务上有了显著提升,尤其是在数学、代码和逻辑推理方面表现更加出色。官方表示,新版模型借鉴了 DeepSeek-R1 的强化学习技术,使得它在 MATH-500、AIME 2024 等数学评测集上超越了 GPT-4.5,而在 LiveCodeBench 等代码任务上也展现出了更强的能力。
比如下面,给他一道数学题让他计算下,“若一个长方体的长、宽、高分别增加 10%、20%、15%,体积增加了多少百分比?”
从DeepSeek的返回结果可以看出,不仅计算准确,而且解释清晰,推理速度也更快,适合需要快速响应的场景。

代码能力大升级,审美在线!
此次升级最让人惊喜的莫过于代码生成能力的提升。实测后发现,新版 V3 生成的代码不仅可用性高,视觉效果也更加美观,甚至能直接生成带有交互效果的动态页面,比如让他生成赛博朋克风格的小球物理模拟。
DeepSeek直接给出代码,运行代码一次成功,效果如下图所示。小球的颜色,运动行为都看起来很不错。

中文写作优化,长文本理解更强
在 中文写作方面,新版V3基于R1的优化,进一步提升了中长篇文本的创作质量,无论是报告、故事还是技术文档,都能生成更流畅、逻辑更严谨的内容。
此外,上下文窗口从64K 扩展至 128K,这意味着它现在能处理更长的文本,无论是论文总结、法律文件分析,还是超长对话,都能保持优秀的理解能力。
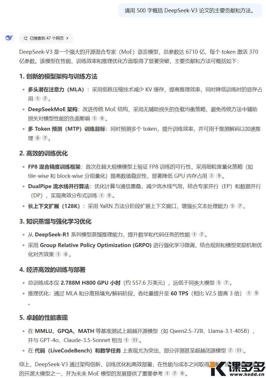
比如:“请用 500 字概括 DeepSeek-V3 论文的主要贡献和方法。”
DeepSeek的回答中,大量引用了文章,并且详细地给出了各种参数。

翻译、角色扮演、工具调用全面提升
新版 V3 在 高难度翻译任务上表现更优,尤其是涉及文化隐喻的句子,能更自然地转换语言风格。
比如,我们让它将这句带有隐喻的中文翻译为英文,它不仅很好的完成,而且给出了它翻译的思路。

最让人振奋的是,DeepSeek-V3-0324 仍然保持免费、开源、可商用!模型权重已在 Hugging Face 上发布,无论是个人开发者还是企业,都可以自由使用。
从代码生成到数学推理,从长文本理解到高难度翻译,DeepSeek-V3-0324展现出了全方位的提升。如果你还没体验过,不妨现在就去 DeepSeek 官网、App 试试看(记得关闭“深度思考)!
AI 的未来,正在加速到来,而 DeepSeek 无疑是其中一颗耀眼的新星。













暂无评论内容