现在打开各大平台,遍地都是宫老爷子风格的二次元图,一瞬间还以为自己昨天的菌子没煮到时候。
![图片[1]-除了吉卜力,还能用ChatGPT爆改这50种风格的照片(含保姆级提示词教程)-课多多](https://www.kedd.cn/wp-content/uploads/2025/05/1-45.jpg)
凹凸曼本人也是无限狂,到现在为止,用的还是这个头像,你品。
![图片[2]-除了吉卜力,还能用ChatGPT爆改这50种风格的照片(含保姆级提示词教程)-课多多](https://www.kedd.cn/wp-content/uploads/2025/05/2-38.jpg)
不过该说不说,现在无论是用它在红薯上接单或者起号都是挺不错的。
![图片[3]-除了吉卜力,还能用ChatGPT爆改这50种风格的照片(含保姆级提示词教程)-课多多](https://www.kedd.cn/wp-content/uploads/2025/05/20250516_074000_040.jpg)
这个画风确实很治愈,但是都过了这么久,大家都快玩腻了。
有没有其他风格可以耍呢?还真有!
哪怕不接单,也能在朋友圈猛猛地炫一把,或者拿去传达心意,还解决了你懒得P自拍图的老大难题。
热门风格集合
这是我的原图👇一张普通的自拍,别眨眼,要变身了!
![图片[4]-除了吉卜力,还能用ChatGPT爆改这50种风格的照片(含保姆级提示词教程)-课多多](https://www.kedd.cn/wp-content/uploads/2025/05/20250516_074000_041.jpg)
日系风格
尤其适合喜欢日系的人来用,这不硬控1分钟?甚至还能获得一个新头像。谁看了不得问一嘴,这新头像哪儿整来的?
![图片[5]-除了吉卜力,还能用ChatGPT爆改这50种风格的照片(含保姆级提示词教程)-课多多](https://www.kedd.cn/wp-content/uploads/2025/05/7-17.jpg)
艺术风格
没有人能扛得住收到自己的画像,真的,喜欢啥就整啥风格的。
![图片[6]-除了吉卜力,还能用ChatGPT爆改这50种风格的照片(含保姆级提示词教程)-课多多](https://www.kedd.cn/wp-content/uploads/2025/05/3-36.jpg)
别再说自己没活了,这里随便选一个都能用,而且绝对不会跟别人撞款。
玩法升级
光出图还是干干巴巴的,对吧!
加点手写字
如果你是送给对象,可以加一句直白情话,今晚下班准能多一道肉菜。
![图片[7]-除了吉卜力,还能用ChatGPT爆改这50种风格的照片(含保姆级提示词教程)-课多多](https://www.kedd.cn/wp-content/uploads/2025/05/5-25.jpg)
如果是给自己发朋友圈用,可以加一个文艺小句子,那味就对了。
整套表情包
你就说可不可爱吧!我现在就要拿去上架。
![图片[8]-除了吉卜力,还能用ChatGPT爆改这50种风格的照片(含保姆级提示词教程)-课多多](https://www.kedd.cn/wp-content/uploads/2025/05/6-22.jpg)
提示词:根据这个形象帮我设计一整套的表情包,要日系可爱风格的。
更多风格
还觉得不够就来看看这个吧,这是直接问ChatGPT都能生成什么风格,它给我的答案。
01. 卡通风格:将自拍转换为漫画或卡通风格,像动漫人物一样。
02. 油画风格:将自拍处理成类似经典油画的艺术风格。
03. 插画风格:把自拍转化为精美的插画风格,可以是简约的线条画或色彩丰富的图案。
04. 复古风格:将照片调整为黑白或复古色调,呈现出一种经典的老电影效果。
05. 赛博朋克风格:运用鲜艳的霓虹色调,添加科幻元素,营造现代的赛博朋克氛围。
06. 未来感风格:以现代和未来感的设计手法为基础,创造出一个科技感十足的形象。
07. 水彩画风格:将自拍转化为柔和的水彩画风格,颜色和线条非常柔美。
08. 拼贴风格:融合不同元素,打破传统风格,创造艺术拼贴背景。
09. 低多边形风格:将照片处理为几何形状的低多边形艺术风格,具有现代创意感。
10. 霓虹光效风格:在照片上添加亮丽的霓虹光线效果,打造科技感的未来城市氛围。
11. 像素艺术风格:将照片转化为复古像素风格,类似于8-bit或16-bit游戏中的图像。
12. 反射镜面效果:在照片中加入镜面反射效果,展现动态的光影变化。
13. 3d立体效果:将自拍转换为立体图像,呈现出一种3D效果,增加视觉深度。
14. 蒸汽朋克风格:融合维多利亚时代的机械元素、齿轮、金属等蒸汽朋克风格的图案。
15. 极简主义风格:去除多余的细节,简化成干净、简约的线条和颜色,呈现极简艺术感。
16. 梦幻色调风格:使用柔和的色调和朦胧的光效,让照片呈现出梦幻、迷离的感觉。
17. 漫画剧风格:将照片转化为漫画中的剧场效果,带有动作感和夸张的表情设计。
18. 光影魔幻风格:利用强烈的光影效果,创造梦幻般的光线变化,带来魔幻感。
19. 泡泡风格:照片添加如泡泡般柔和、透明的效果,给画面一种轻盈的氛围。
20. 印象派风格:模仿印象派画家的风格,使照片呈现出细腻的笔触和色彩感。
21. 漫画分镜风格:类似于漫画中的分镜画风,每个镜头有不同的表现方式,富有故事性。
22. 光线效果风格:加强照片中的光线和阴影,突出氛围感和层次感。
23. 几何抽象风格:使用几何形状、线条和色块,转换成一种抽象艺术风格的效果。
24. 复古霓虹风格:结合复古和霓虹灯光效果,营造出旧时光的霓虹辉煌。
25. 现实主义风格:保留照片的原始质感,突出细节,呈现一种真实且清晰的效果。
26. 复古漫画风格:模仿20世纪中期漫画的画风,色调比较复古,常见的点状印刷效果。
27. 街头涂鸦风格:像街头涂鸦一样的自由和不拘一格的风格,带有强烈的艺术感和个性化元素。
28. 艺术家涂鸦风格:结合现代艺术家和涂鸦的风格,具有强烈的抽象艺术感。
29. 海报风格:模仿经典电影或音乐专辑封面,使用大图案和大胆的颜色。
30. 水墨画风格:将照片转换为传统的中国水墨画风格,笔触流畅且带有浓淡变化。
31. 木刻版画风格:模仿木刻版画的效果,创造出线条和阴影丰富的图像。
32. 现代插画风格:以现代插画家的画风为基础,简洁的线条和色彩。
33. 数字油画风格:结合现代数字艺术和油画质感,创造出细腻的画面效果。
34. 哥特风格:用暗黑、神秘的元素,将照片转化为哥特式风格,通常有深色调和神秘的氛围。
35. 高斯模糊风格:对照片进行高斯模糊处理,让整体看起来像是柔焦效果。
36. 糖果色风格:将色调设置为明亮的糖果色,给画面带来非常甜美的氛围。
37. 超现实主义风格:创造一种不切实际且梦幻的效果,加入异想天开的元素和组合。
38. 野兽派风格:使用粗犷的笔触和强烈的色彩,展现一种激情和力量感。
39. 点彩画风格:使用小点状的色彩点来构建整个图像,模仿点彩画的效果。
40. 现代几何风格:通过几何形状和线条进行艺术化处理,创造出抽象的现代风格。
41. 反乌托邦风格:带有未来末日或荒废感的风格,图像呈现出破败、机械化的场景。
42. 极光色调风格:通过极光的色彩和渐变,创作一种神秘的光彩效果。
43. 迷幻风格:使用明亮且复杂的图案,呈现一种像迷幻艺术一样的视觉效果。
44. 渲染风格:给照片加上光影渲染效果,使得人物看起来更加立体和逼真。
45. 朋克插画风格:融合维多利亚时代的科技与未来元素,创造一个富有机械感的图像。
46. 赛博现实风格:结合虚拟世界和现实世界的元素,展现出既真实又超现实的视觉效果。
47. 日本浮世绘风格:以传统日本浮世绘为基础,使用简洁的线条和自然色彩。
48. 现代水墨画风格:将水墨画和现代元素结合,创造出一种清新和富有动感的画风。
49. 未来主义风格:结合未来科技感的元素,如镜面反射、金属感光泽等,创造出未来主义效果。
50. 低调素雅风格:给图片一个低饱和度的色调,表现出内敛而优雅的氛围。
如果还是没有太喜欢的,在网上找张图扔给ChatGPT,让它照着改就行了。
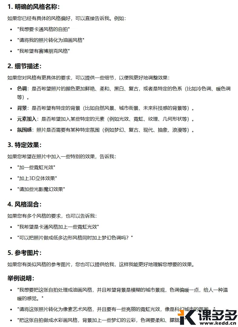
0误解提问公式
知道了风格还是得会提问不是?遇事不决问AI,就是这么简单!
![图片[9]-除了吉卜力,还能用ChatGPT爆改这50种风格的照片(含保姆级提示词教程)-课多多](https://www.kedd.cn/wp-content/uploads/2025/05/20250516_074000_043.jpg)
全套提问法,做微调很省事
万能公式
转风格:请将我的照片转化为XX风格
图加字:在图片上加上XX字
现在AI真的能随手搞点小项目玩玩,就跟我去年搞的动态老照片项目一样,一个人,一天4位数,它不香吗?有信息差就能搞一把。
什么?你还不能用GPT-4o?懒得自己做?👇













暂无评论内容